Passaporto
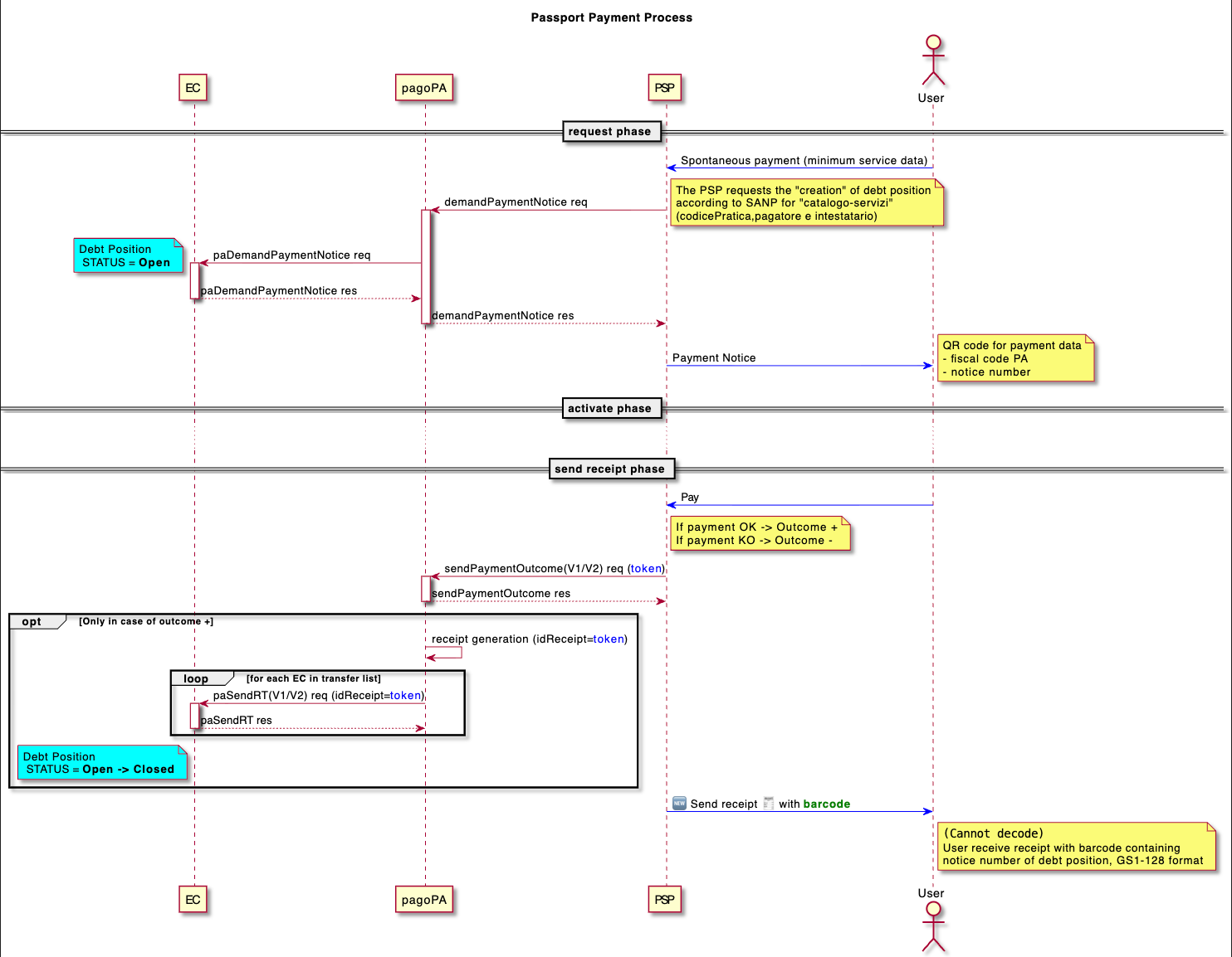
L’esecuzione del pagamento del passaporto è un processo che rappresenta uno dei casi d'uso di pagamento spontaneo attivato dal touchpoint del PSP.
L'utente, dopo aver inserito/fornito i dati che saranno inviati all'ente Ministero dell'Interno per la creazione della posizione debitoria, potrà procedere con il pagamento. In particolare l'utente dovrà fornire:
codice fiscale, nome e cognome dell'intestatario del passaporto
codice fiscale, nome e cognome del pagatore.

La demandPaymentNotice è utilizzabile dai PSP per inviare i dati del servizio specifico inseriti dall'utente, che nel caso attuale sono essenzialmente:
dati dell'intestatario del passaporto
dati del pagatore
codice pratica A001 (che identifica in modo univoco il tipo di servizio di cui si sta usufruendo).
la paDemandPaymentNotice è utilizzata per richiedere a Ministero dell'Interno la creazione della posizione debitoria in base alle informazioni ricevute. A sua volta, Ministero dell'Interno invierà in risposta il numero avviso e i dati dell'ente beneficiario del pagamento.
Di seguito un esempio di struttura che deve transitare tramite il tag datiSpecificiServizio nel formato base64.
La specifica XSD è presente qui.
Inoltre, la ricevuta che il PSP invierà all'utente dovrà contenere, oltre quanto già previsto dalle specifiche nella relativa sezione, il barcode del codice avviso della posizione debitoria, in formato GS1-128 secondo le caratteristiche elencate di seguito
Narrow
0,25 / 0,30 mm
Wide
0,625 / 0,75 mm
N/W ratio
1 / 2.5 (vincolante, indipendentemente dalla coppia N/W scelta)
Altezza delle barre
~14 mm
Tolleranza larghezza barre e spazi
± 10%